国网山东省电力公司是国家电网有限公司的全资子公司,下辖17家地市级供电企业、20家业务单位及98家县供电公司,服务电力客户6221万户,是全国第一家“中国一流管理的省级电力公司”,先后荣获全国五一劳动奖状、全国文明单位、中国电力行业责任沟通创新卓越企业奖、首届山东工业突出贡献奖、山东十大责任企业等称号。公司现有博士后科研工作站2个,分别依托国网山东省电力公司电力科学研究院(以下简称“国网山东电科院”)、国网智能科技股份有限公司(以下简称“国网智能公司”)开展博士后培养。根据公司2026年科技研发和博士后培养需求,现就公开招收博士后人员事项公告如下。
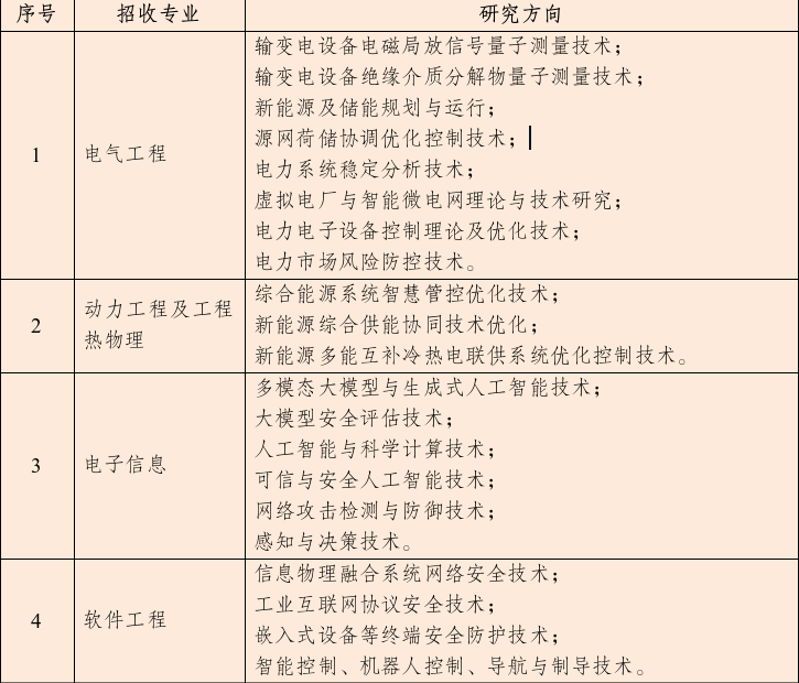
1.博士研究生,年龄不超过35周岁,近3年内取得博士研究生毕业证、学位证。 2.具有较强的科研能力和敬业精神,能够独立承担专业相关课题项目研究,并开展开拓性、创新性工作。 3.以第一作者(仅有导师排名在前的可等同于第一作者)发表过相关专业SCI检索论文不少于1篇;主持或作为主要负责人参与过相关专业省部级及以上科研课题研发。 4.引进后须全职从事博士后研究。 5.遵纪守法,品行端正,无犯罪记录。 需求专业及研究方向满足下列其中一项: 1.进站后与依托单位签订劳动合同,组织、人事关系转入依托单位,培养年限为两年,参照同级同类人员享受富于激励性的薪酬待遇和山东电力博士后专项激励待遇。出站考核合格后根据双方意愿续签劳动合同。 2.进站后可依托工作站申报山东省有关博士后生活补助、济南市博士后资助。 3.按照国家规定缴纳“五险一金”,并享受年休假、体检等福利待遇。 4.在站期间主持获批立项国家级、省部级科技项目、博士后科学基金、博士后创新人才支持计划的给予专项奖励。 1.《国网山东省电力公司博士后应聘登记表》; 2.身份证、博士学历学位证书复印件; 3.个人简历及有关成果资料(博士毕业论文、专著、论文、专利授权书、获奖证书复印件等材料); 4.拟申请课题的研究计划概要(可选)。 自公告发布之日起即可报名,名额招满为止。应聘者通过电子邮件方式提出申请,工作站初选后将联系应聘本人参加面试。 联系方式: 国网山东电科院党委组织部 0531-67982411 国网智能公司党委组织部 0531-80817138 邮 箱:bshzp_sddl2018@163.com 竭诚欢迎有志之士加入国网山东电力,共同致力于先进电网电力技术研究,为国网山东电力的可持续发展及电网的安全、稳定运行提供坚强技术支撑。 附件: 1.国网山东省电力公司博士后工作站依托单位简介 2.《国网山东省电力公司博士后应聘登记表》 国网山东省电力公司 2026年3月26日

